作者丨黄冠鸿、刘婷婷
机构丨上海市锦天城律师事务所
人们对美好生活的向往与追求往往体现在诸多方面,或物质上,或精神上。医疗美容( “医美”)行业为人们追求和实现“更好的自己”提供了可能与选择,随之衍生的如“医美贷”、“医美分期”等缓解消费者经济压力及提升购买力的支付手段,让消费者得以实现在更小压力的前提下,更快、便捷地通过改变“物质”层面的自我,获得“精神”层面的追求与满足。
然而正因如此,在需求增长刺激背景下,实践中,对于均为强监管行业的医疗行业与金融行业而言,“医美贷”、“医美分期”可谓“乱象丛生”,也坚定了监管者整顿“乱象”及保障消费者合法权益的决心。这体现在2020年和2021年,监管层面先后出台《关于进一步加强医疗美容综合监管执法工作的通知》和《打击非法医疗美容服务专项整治工作方案》整治和规范医美行业相关活动,对应地,秉承合规经营理念的医美机构也迎来合规发展的契机。
本文以下从医美分期业务概述、主要监管概况以及潜在的合规风险及合规建议三方面进行梳理总结,并就笔者理解的主要合规风险进行分析并提出合规建议,期望能为医美行业从业者规范经营提供相应的参考与思考,保障医美消费者的各项权利。
一、 法律视角看医美贷及医美分期业务
“医美分期”具有金融产品属性,医美机构通过与金融合作或消费者通过向金融机构申请,由金融机构为消费者提供个人消费贷款或分期付款等金融产品或服务,实现或满足消费者的医疗美容消费需求。一般情况下,其中的法律关系、业务模式、资金流向情况可能如下图所示:
笔者理解,一般情况下,医美机构作为提供医美服务的主体,收取医美服务对应的费用,并不直接参与消费者与金融机构之间的借贷关系或金融服务关系;随着行业及业务发展和变化。实践中,医美机构可能会存在通过与金融机构及其合作的第三方机构、其他第三方机构合作,实现营销、推广、导流、促成医美服务交易和分期业务等商业目的,在此情形下,若医美机构接受导流或渠道服务的,可能会向第三方机构支付佣金或报酬;若医美机构提供助贷服务等事项的,可能会向金融机构或第三方机构收取佣金或报酬。
基于上述,笔者理解,医美机构不属于金融机构,不从事金融业务,因此金融监管部门或行业自律协会发布的监管规定或规范性文件并不会直接适用于医美机构,但医美机构可能因为与金融机构或其合作的第三方机构开展合作,基于合同的约定而需要遵守前述金融监管规定或要求。
总结而言,医美机构从事“医美分期”相关活动的,一般情况下需要注意遵循的监管要求以卫生健康监管部门、市场监督管理部门发布的相关规定或要求为主,具体视情况可能包括但不限于广告(金融营销和医疗广告等)、商业贿赂等不正当竞争、消费者权益保护、防范内部欺诈、个人信息和网络安全、医美诊疗活动开展等合规要求。
二、 “医美分期”主要监管概况
截至2023年12月6日,关于“医美分期”、“医美贷”或“美容贷”等相关的要求散见于行政法规、部门规章、地方性(以上海为例)法律法规及规范性文件中,监管层面尚无专门规制“医美分期”的相关法律法规或规范性文件出台,涉及“医美分期”的主要现行法规、地方性(以上海为例)法律法规及规范性如下表所示。
三、 “医美分期”主要潜在的合规风险及合规建议
笔者倾向于理解,“医美分期”作为金融机构为满足消费者的医疗美容需求而提供金融产品和服务,在该金融产品和服务是由依法取得相应金融业务资质的市场经营主体依法依规提供的情况下,一般不会违反法律规定。笔者倾向于认为,若医美机构涉及“医美分期”相关业务的,其主要需要关注和控制如下方面的风险:
(一) 金融服务合作机构的资质风险
“医美分期”属于特许经营的消费金融产品及服务,其应由取得相应金融业务资质的机构提供。对于医美机构而言,在满足消费者分期需求的同时,需要注意控制和防范“黑分期”、“黑户贷”等风险,选择与证照齐全、依法合规经营的金融服务商或持牌金融机构等合作,防范“黑户贷”还需关注内部欺诈的相关风险。
对应地,医美机构可考虑通过建立合作方准入与退出机制来管控对应的风险,包括:(1)在签署协议合作开展“医美分期”前,充分地了解与查验合作方的相应金融业务资质情况;充分了解合作方在主动履行消费者权益保护、投诉和负面舆情等信息;(2)合作过程中,关注与监测合作方在前述方面的信息,若存在侵害消费者权益的行为或负面舆情信息的,及时启动退出措施,终止合作,协助消费者维权等等,避免对更多的消费者造成影响,保护医美机构的利益。
此外,笔者注意到有关中国整形美容协会(“中整协”)曾发布相关文件(《关于在“中国医美”监督自律信息平台公示医疗美容金融服务机构名单的通知》和《关于使用合规医疗美容消费金融服务的倡议》)的网络新闻,但目前在对应官方网站上未查询到对应文件[1],若相关医美机构为相应会员的,可与中整协进行核实并获得对应的指导。
(二) 医疗质量管理风险
根据《医疗纠纷预防和处理条例》第9条的规定,医疗机构及其医务人员在诊疗活动中应以患者为中心,加强人文关怀,严格遵守医疗卫生法律、法规、规章和诊疗相关规范、常规,恪守职业道德。
实践中,已有行政处罚案例[2],认定医美机构未遵守医疗诊疗规范开展“医美贷”活动违法,其处罚依据为《医疗纠纷预防和处理条例》第九条第一款[3]和第四十七条第九项[4]。
此外,对于上海地区范围内的医美机构而言,应重点关注《关于进一步加强本市医疗美容综合监管执法工作的通知》的要求,即,禁止任何组织、个人在医疗机构推销“医美贷”相关业务、发放与“医美贷”业务相关的宣传资料,并且禁止医疗机构及其工作人员向就医者主动推介“医美贷”相关产品。
对应地,笔者倾向于建议,医美机构应注意完善营销行为方面的规章制度和行为准则,并对工作人员进行宣贯。此外,笔者倾向于建议重点关注,如以任何方式获悉使用“医美分期”或“医美贷”进行消费的消费者为学生的,应更严格地规范工作人员营销行为,不应介入消费者的“医美分期”行为,不应推销“医美分期”或代消费者进行操作,同时应确保营销过程中不存在诱导或虚假宣传等。
(三) 商业贿赂等不正当竞争风险
根据《反不正当竞争法》第2条的规定,不正当竞争行为是指经营者在生产经营活动中,违反本法规定,扰乱市场竞争秩序,损害其他经营者或消费者的合法权益的行为。根据《反不正当竞争法》第6条至第12条,不正当竞争行为类型包括:混淆行为、商业贿赂行为、虚假或引人误解宣传行为、侵犯商业秘密行为、违法有奖销售行为、商业诋毁行为、网络领域不正当竞争行为。
根据《反不正当竞争法》第2条及《国家工商行政管理局关于禁止商业贿赂行为的暂行规定》第2条的规定,商业贿赂是指经营者为谋取交易机会或竞争优势,而采用财物或其他手段贿赂交易相对方的工作人员、受交易相对方委托办理相关事务的单位或个人、利用职权或影响力影响交易的单位或个人的行为。
根据《反不正当竞争法》第7条第2款的规定,经营者在交易活动中,可以明示方式向交易相对方支付折扣,或向中间人支付佣金。经营者向交易相对方支付折扣、向中间人支付佣金的,应如实入账。接受折扣、佣金的经营者也应如实入账。
基于上述规定,笔者倾向于建议,对于医美机构的经营而言,无论其是支付佣金的一方或是收取佣金的一方,应关注商业贿赂等不正当竞争的风险,应确保相关佣金如实入账。如果医美机构接受导流或渠道服务的,应签署书面的协议、开具合规发票并确保支付的佣金如实入账,并要求接受佣金的主体也应如实入账;如果医美机构接受合作方支付佣金时,较有可能无法避免向就医者主动推介合作方“医美贷”等相关产品,进而可能存在被认定为未遵守医疗诊疗规范的风险。但同时需要注意的是,商业贿赂等不正当竞争的风险通常比较复杂,需要结合对应的具体场景予以个案分析。
(四) 广告合规风险
根据《医疗美容广告执法指南》的规定,医疗美容广告是指通过一定媒介或形式直接或间接介绍美容医疗机构或医疗美容服务的商业广告;医疗美容广告属于医疗广告,广告主发布医疗美容广告,必须依法取得《医疗广告审查证明》。根据《关于进一步规范金融营销宣传行为的通知》的规定,金融营销宣传行为是指金融产品或金融服务经营者利用各种宣传工具或方式,就金融产品或金融服务进行宣传、推广的行为。
对应地,笔者倾向于建议,对于医美机构而言,若其涉及宣传或介绍“医美分期”业务,首先需要评估该等宣传或介绍的行为及内容,是否会构成医疗美容广告,如果构成医疗美容广告的,必须依法取得《医疗广告审查证明》,并且需依据《医疗广告管理办法(2006修订)》要求,规范医疗美容广告的内容和形式。同时,还应注意评估等宣传或介绍的行为及内容是否会构成金融营销宣传行为,若构成金融营销宣传行为的,医美机构需要取得金融业务资质的金融产品或金融服务经营者的委托,但需要注意的是,开展金融营销宣传行为可能会导致被认定为违反《医疗纠纷预防和处理条例》第9条第1款的规定。对于上海地区的医美机构,开展金融营销宣传行为将可能违反《关于进一步加强本市医疗美容综合监管执法工作的通知》的要求。由此,医美机构在开展和推广“美容分期”项目时,应重点关注广告合规风险。
(五) 侵害消费者权益风险
根据《消费者权益保护法》第20条的规定,经营者向消费者提供有关商品或服务的质量、性能、用途、有效期限等信息,应真实、全面,不得作虚假或引人误解的宣传。经营者对消费者就其提供的商品或服务的质量和使用方法等问题提出的询问,应作出真实、明确的答复。经营者提供商品或服务应明码标价。
实践中,医美机构普遍涉及诱导消费方面的投诉或争议事件,尤其是涉及“医美分期”或“医美贷”等贷款方式进行消费的消费者,引发投诉或争议常见的情形包括消费者无力承担贷款、取消手续费等原因,若医美机构在其中存在诱导消费、虚假宣传或未经同意代客操作贷款等行为的,较有可能招致执法机构的关注或执法调查,进而需要承担对应的行政法律责任。
对应地,笔者倾向于建议,对于涉及使用“医美分期”进行消费的消费者,医美机构应注意尊重消费者购买医美产品和服务的真实意愿,不得强迫交易;注意保障消费者的知情权和自主选择权,告知消费者注意关注和确认“医美分期”的贷款主体、年化综合成本、还本付息安排、违约责任、逾期清收及咨询投诉渠道基本信息;同时,还应注意避免诱导消费或虚假宣传行为,将购买医美服务后的使用方式、取消方式和规则、退款、违约责任等涉及消费者权益的事项和情况向消费者进行说明,并取得其书面确认。
(六) 内部欺诈风险
实践中,医美机构涉及“黑户贷”、“贷款诈骗”或“套路贷”的情况频发,其风险在于贷款资金未真实的用于消费,或消费后以一定的方式转回贷款人,或挪用贷款资金,以实现套取甚至骗取贷款资金。结合实践案例看,前述违规违法行为通常是内外部勾结合作实施的,对于医美机构而言,若员工出现前述行为,可能会因此导致声誉方面的损失以及因合规管理不当导致单位对员工的行为承担责任。
对应地,笔者倾向于建议,医美机构应注意完善员工行为管理相关的规章制度和行为准则,加强员工的合规培训与教育,健全和执行对消费者的教育及宣传工作,在内控措施方面,建立健全违法举报机制、健全在日常经营管理中针对员工违规行为的监测机制、监督与检查机制等措施,防范内部欺诈引发的民事、行政甚至刑事风险。
(七) 其他合规风险
实践中,医美机构和相关金融机构合作开展“医美分期”项目时,会对应收集消费者的个人信息、医疗数据以及金融相关信息,并且会采取相关网络信息系统进行统一管理,由此,笔者倾向于建议,医美机构应注意履行《个人信息保护法》《网络安全法》《数据安全法》项下的个人信息保护义务、网络安全义务以及医疗数据安全义务等,以减少相应信息数据违法收集、违法泄露、违法使用等违规法律风险。
此外,在开展“医美分期”项目对应的医美诊疗活动过程中,还需关注医美机构资质和条件合规、医美项目合规、医美诊疗活动合规、医生资质合规以及医美相关药品和医疗器械产品资质合规等法律合规风险。
四、结语
在监管措施趋严以及医美行业迈向规范化经营的大背景趋势下,对于从事“医美分期”等业务的医美机构而言,“野蛮生长”、“黑灰色套路”等经营发展模式的生存空间将被进一步压缩,而合法合规地经营发展则成为行业发展共识以及必然要求。而且值得关注和认识到的是,监管当局施行规范与整顿医美行业的相关措施方面,其核心指导思想之一为保障消费者权益,那么对于帮助消费者实现美的追求的医美机构而言,在遵守现有法律法规基础之上,底线要求是遵守规范保障消费者权益,若能够在保障消费者权益层面再大胆往前迈步,既是初心所在、更是未来发展必然趋向。
向上滑动阅览
注释:
[1] 中国整形美容协会访问地址:http://capa.org.cn,访问时间:2023年12月8日13:01,搜索关键字:关于在“中国医美”监督自律信息平台公示医疗美容金融服务机构名单的通知,关于使用合规医疗美容消费金融服务的倡议。
[2] 穗天卫医罚〔2022〕01200302号。
[3] 《医疗纠纷预防和处理条例》第9条第1款,医疗机构及其医务人员在诊疗活动中应以患者为中心,加强人文关怀,严格遵守医疗卫生法律、法规、规章和诊疗相关规范、常规,恪守职业道德。
[4] 《医疗纠纷预防和处理条例》第47条第9项,医疗机构及其医务人员有下列情形之一的,由县级以上人民政府卫生主管部门责令改正,给予警告,并处1万元以上5万元以下罚款;情节严重的,对直接负责的主管人员和其他直接责任人员给予或责令给予降低岗位等级或撤职的处分,对有关医务人员可责令暂停1个月以上6个月以下执业活动;构成犯罪的,依法追究刑事责任:(一)未按规定制定和实施医疗质量安全管理制度;……。
[5] 省局发布“铁拳”“亮剑2023”第八批典型案例,微信公众号:浙江市场监管矩阵,网址:https://mp.weixin.qq.com/s/rFNDkyxZI14c7TqJrUhJqA。
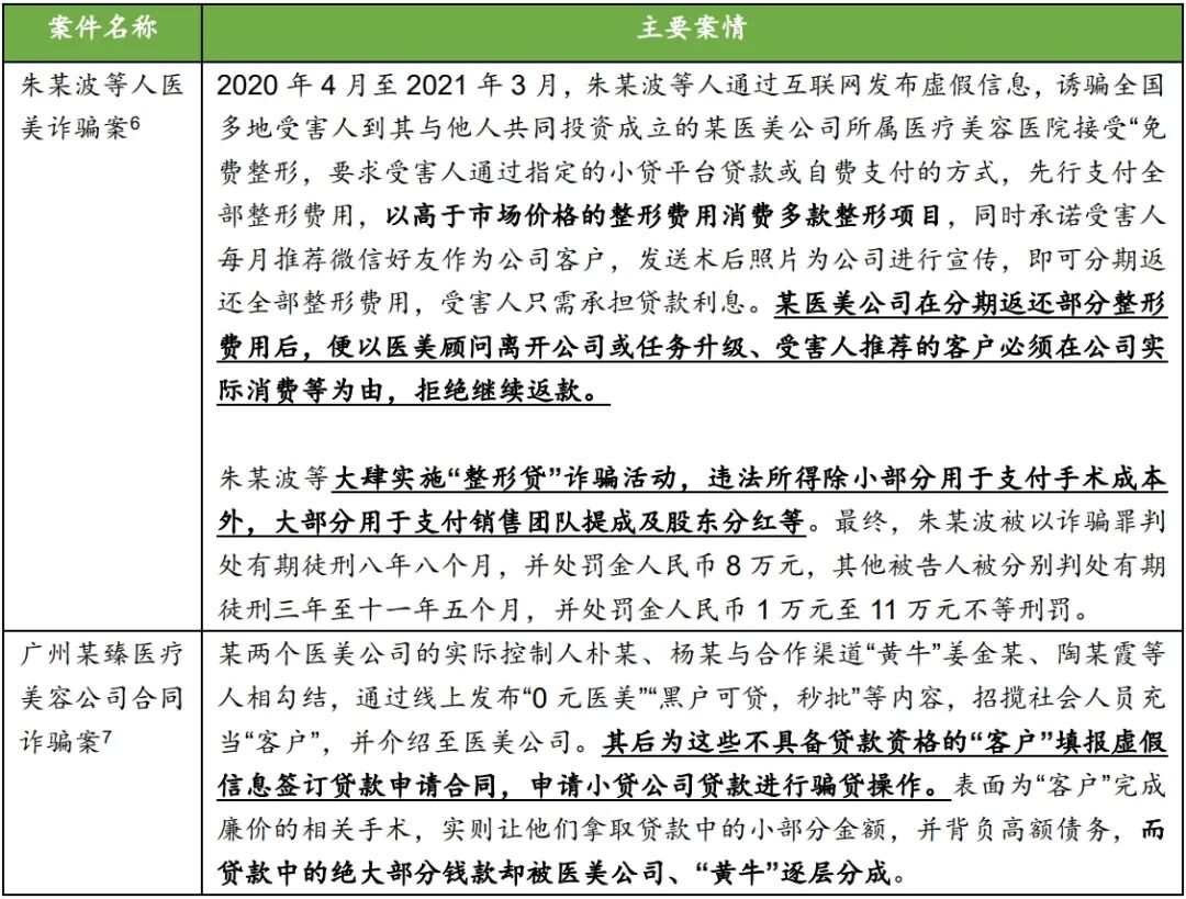
[6] 武汉市医疗美容行业突出问题专项治理行动典型案例,微信公众号:武汉市场监管,网址:https://mp.weixin.qq.com/s/Ap9WTaoa2S8S08vV3TNapQ。
[7] 0元做医美还能赚钱!?警惕“美颜”的陷阱,微信公众号:黄浦公安,网址:https://mp.weixin.qq.com/s/zxN1XAcd9B318nJ5u6s6Sw。
作者简介
黄冠鸿
上海市锦天城律师事务所
黄冠鸿律师是上海市锦天城律师事务所资深律师、国际公认反洗钱师(CAMS)。黄律师自执业以来,专注在金融监管、风险与内控管理、生命大健康等领域的法律服务。在医疗药械常法、合规融资交易业务领域,黄律师曾服务的客户包括但不限于罗氏诊断、美纳里尼、石药集团、京新药业、凯因科技、嘉和美康、健新原力、邦耀生物、祥耀生物、思勤医疗、勤浩医药、逻晟生物、帝奇医药、子瞻生物、纽安津生物、霖鼎光学、阳光医疗集团、哈特瑞姆心脏医疗集团、上海联影集团等医疗药械企业,为他们提供的法律服务范围涵盖企业日常事务、研发及临床、运营和数据合规、境内外投资、股权融资及BD交易等方面的法律服务。
联系电话:18817836896(同微信)
联系邮箱:hgh@allbrightlaw.com
刘婷婷
上海市锦天城律师事务所
刘婷婷律师是上海市锦天城律师事务所资深律师,现为中国生物医药产业链创新与转化联盟(CBIITA联盟)商务拓展专委会副主委、上海市律协医药健康研究会干事、威科先行医药行业智合规专家成员等。刘律师被知名法律评级机构LEGALBAND评为2023年度中国律界俊杰三十强,还被国际权威法律评级机构《The Legal 500》评为2024年中国大陆生命科学与大健康领域重点推荐律师。
刘婷婷律师自执业以来精耕于生命科学和医药健康领域,主要为跨国药械企业(包括但不限于阿斯利康、雅培、西门子医疗、默沙东、勃林格殷格翰、罗氏、百济神州、爱施健、美纳里尼、石药集团、天境生物、京新药业、凯因科技、邦耀生物等)、医疗机构(包括但不限于国内首家外资三甲综合性医院和顶级公立三甲医院)、医疗(生)集团、互联网医疗健康企业、保险公司以及专投医疗药械项目的专业基金公司等提供境内外投融资并购、跨境药械技术交易和合作、监管合规、争议解决及公司日常等法律服务,包括协助国内外多家知名药企开展多个跨境License in/out技术交易和合作开发项目等。
联系电话:15216738527(同微信)
联系邮箱:tinaliu@allbrightlaw.com
Wolters Kluwer | 威科先行
