做电商运营,每天要对接客户、处理订单、盯数据、管库存,稍不留意就会遗漏重点,今天分享一份贴合岗位职能的运营日常 SOP,把核心工作按逻辑排序,再搭配实用工具让每一步都顺风顺水,新手也能快速上手~
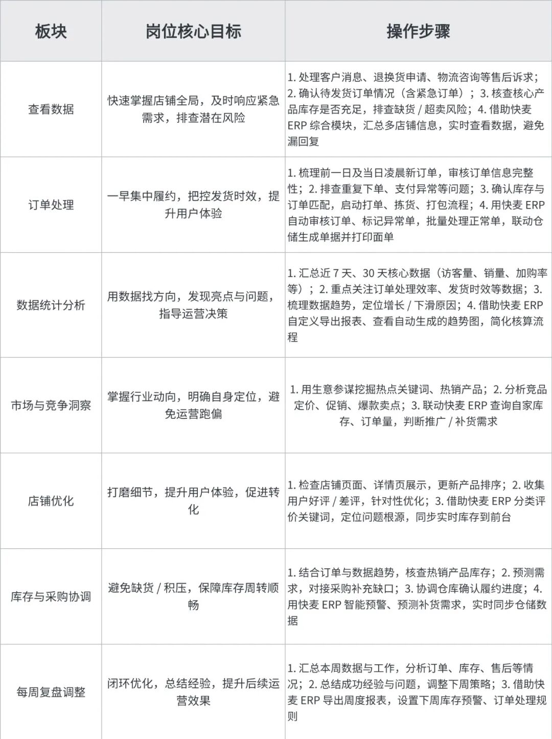
一、数据查看每天到岗第一件事,必须是快速掌握店铺最新情况,避免紧急问题堆积。毕竟客户消息、售后诉求可等不起,订单和库存的实时状态也得心中有数。
1、岗位核心动作:先处理客户消息与售后需求,比如退换货申请、物流查询、产品咨询,确保响应及时不超时;再同步确认待发货订单情况、核心产品库存是否充足,排查有没有缺货、超卖的潜在风险。
2、高效操作技巧:不用切换多个平台后台来回翻找,直接打开快麦 ERP 的订单处理和售后模块就行。系统会自动汇总多店铺的售后工单、客户反馈,还能设置超时提醒,不用担心漏回复;同时库存数据实时同步,哪些产品库存紧张、有没有订单需要优先处理,一眼就能看清,省出不少核对时间。
二、订单处理订单是店铺的 “命脉”,早上集中处理订单,才能抢占发货时效,提升用户好感度,这也是运营的核心职能之一。
1、岗位核心动作:梳理前一日及当日凌晨的新订单,审核订单信息是否完整(比如地址、联系方式),排查重复下单、支付异常等问题;确认订单商品库存匹配后,启动打单、拣货、打包流程,尽量上午发出首批订单。
2、高效操作技巧:借助快麦 ERP 的订单自动审核功能,系统会智能标记异常订单并弹窗提醒,正常订单可以一键批量处理,不用逐单核对;而且订单信息会和库存自动匹配,从根源上避免超卖,同步生成的拣货单、打包单能直接同步给仓库,快递面单也能批量打印,整个流程下来,比手动操作节省一半以上时间,发货效率大幅提升。
三、数据统计分析电商运营离不开数据支撑,定期统计分析才能发现问题、抓住机会,而不是盲目推进工作。
1、岗位核心动作:汇总近 7 天、近 30 天的核心数据,包括访客量、销量、加购率、转化率、复购率等,还要重点关注订单处理效率、发货时效相关数据,梳理数据变化趋势,找到增长亮点或下滑原因。
2、高效操作技巧:不用再手动用 Excel 汇总数据,快麦 ERP 自带数据统计模块,支持自定义时间维度导出报表,系统还能自动生成数据趋势图,数据波动一眼就能看清。比如某款产品订单量突增、转化率持续下滑,都能快速捕捉,不用花费大量时间核算,让数据指导更精准、更及时。
四、市场与竞争洞察运营不能只埋头做事,还要抬头看市场,了解行业动向和竞品情况,才能让店铺保持竞争力。
1、岗位核心动作:用生意参谋等工具挖掘热点关键词、热销产品,掌握市场需求变化;分析竞争对手的定价策略、促销活动、爆款卖点,明确自身优势与差距,为选品和营销提供思路。
2、高效操作技巧:分析市场的同时,不用切换系统查自家库存和销量,快麦 ERP 可以关联市场数据分析工具,将热点产品、竞品信息与自身数据联动。比如发现某类热点产品需求上涨,能直接在系统中查询自家对应产品的库存余量、现有订单量,快速判断是否需要加大推广或补货,让决策更贴合市场实际。
五、店铺优化店铺的转化效果,往往藏在细节里,每天花一点时间优化,长期积累下来效果会很显著。
1、岗位核心动作:检查店铺页面布局、产品详情页展示是否正常,根据销量和热度更新产品排序;查看用户评价,收集好评亮点和差评反馈(比如发货慢、包装破损),针对性优化产品描述、服务流程或仓储打包标准。
2、高效操作技巧:优化时可以借助快麦 ERP 沉淀的用户评价数据,系统会自动分类好评、差评关键词,能快速定位高频问题根源,直接联动仓储、售后部门调整;同时产品的实时库存状态会同步到店铺前台,避免前台显示有货但实际缺货的情况,让用户购物更放心,好感度自然提升。
六、库存与采购协调库存是电商运营的 “底气”,既不能缺货断档,也不能过度积压,这步需要和订单处理、市场分析联动推进。
1、岗位核心动作:结合当日订单处理情况和数据趋势,核查热销产品、爆款的库存余量,预测后续需求;对接采购部补充库存缺口,同时协调仓库确认拣货、出库进度,确保库存周转顺畅。
2、高效操作技巧:不用反复和仓库、采购部沟通核对,快麦 ERP 的智能库存预警功能会在库存低于预设值时自动提醒,还能根据订单量、历史销量预测补货需求,一键同步给采购部;仓库的拣货、出库数据也会实时同步到系统中,在后台就能查看订单履约进度,让库存管理形成闭环,省心又高效。
七、每周复盘调整运营不是 “做完就忘”,而是要在复盘中总结经验、规避问题,才能持续提升效果。
1、岗位核心动作:汇总本周的运营数据和工作内容,重点分析订单处理效率、发货时效、库存周转、售后纠纷等情况;总结爆款打造、活动推广的成功经验,找出存在的问题,调整下周的运营策略,明确重点推广产品、库存补充计划和订单处理优先级。
2、高效操作技巧:复盘时不用手动整理海量数据,快麦 ERP 支持导出周度全维度数据报表,涵盖销量、库存、售后、订单履约等所有核心信息,让复盘有据可依;而且可以根据复盘结果直接在系统中设置下周的库存预警阈值、订单处理规则,比如针对本周热销的产品提前调高库存预警,优化异常订单处理流程,让策略调整快速落地。
其实电商运营的高效,不在于 “忙得多满”,而在于 “逻辑清晰、工具得力”。把岗位职能按优先级排序,再用电商软件把重复、繁琐的流程简化,就能从繁杂的事务中抽离出来,集中精力做市场分析、店铺优化等核心工作。
跟着这份 SOP一步步推进,每天的工作都会清晰有序,不用再被琐事牵着走,运营效果自然会稳步提升~觉得实用的话,欢迎转发给身边的运营小伙伴,一起高效干活、轻松搞钱!
复制链接到浏览器打开http://www.kuaimai.com/免费体验电商ERP系统、支持多平台订单发货及库存管理。
我是甜杆-专注于电商运营管理实战;与你一起拆解电商从订单到库存的那些事儿,带你了解电商运营逻辑,提高电商企业订单履约效率。
服务案例:
1、山山家(活性炭类头部商家):智能计算库存周转天数,搭建出入库体系,破除日发万单商家大促库存泥沼。
2、辰然传媒(女装直播电商,过号链接直播):商品唯一码配合库位码,适配直过号链接直播间特殊化需求,自动化管理样衣,解决库存不准导致的超卖、多采现象。
3、金猫塑业(塑料电商,日发20万单):搭建订单、售后、仓储全链路看板,分析物流与耗材成本,调整发货及库存规划。
4、创始人电商(女鞋):ABC 模型分级管理库存,解决电商企业订单高速发展阶段,库存不准造成的损失。
