我有张信用卡一直在用,下周想出国玩,国外能取现金吗?
境外ATM机上一般会贴有机器支持的卡组织标识,常见的有VISA、万事达、中国银联、JCB、美国运通,如果您的信用卡上有对应的标识,就可以在该ATM机上取现。
1.取现额度是多少?
信用卡透支取现额度不超过您固定额度的50%(与现金转出、现金分期共用),每卡每日累计取现金额不超过等值1万元人民币。根据外汇管理局规定,个人持境内在境外提取现金,本人名下所有银行的储蓄卡及信用卡(含附属卡)合计每个自然年度不得超过等值10万元人民币。超过年度额度的,本年及次年将被暂停持境内在境外提取现金。
2.手续费怎样收取?
| 常见取款网络 | 手续费收取情况(每笔) |
| 银联网络 | 12元人民币 取现金额的1%
(最低14元人民币,最高112元人民币) |
| VISA、万事达或JCB网络 | 取款金额的3%
(最低3美元或3欧元,最高50美元或50欧元) |
| 美国运通网络 | 取款金额的3%
(最低18元人民币,最高300元人民币) |
注:不同网络取款的手续费存在差异,手续费将计入信用卡账单内。透支取现不享受免息还款期待遇,自入账日起计收利息至清偿日止,按月计收复利。除双方另有约定的情况外,日利率为万分之五。
注:近似折算年化利率为18.25%,折算公式按年利率=日利率*365计算;该年化利率采用单利计算,受大小月天数不同及持卡人还款情况不同等因素的影响,实际年化利率与上述年化利率可能存在差异。
出国用的话还需要做什么准备吗?
境外使用的话要记得检查安全锁的状态哦~
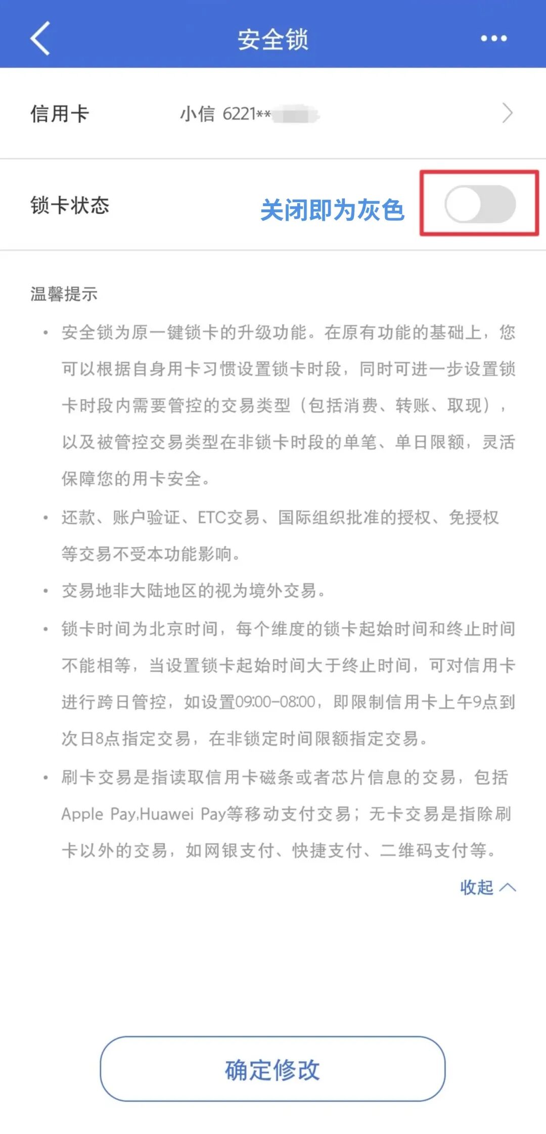
在“中国建设银行”APP上方搜索“信用卡安全锁”,在下方“功能”模块点击“信用卡安全锁”,进入到“安全锁”页面,查看“锁卡状态”按钮是否为灰色,灰色即为关闭状态。(关闭状态即可在境外使用)
左右滑动查看更多
温馨提示:如需根据自身用卡习惯设置境外无卡、刷卡交易的锁卡时段及非锁卡时段的单笔、单日限额,可点击“锁卡状态”按钮自主操作(蓝色即为打开状态),灵活保障您的用卡安全。
左右滑动查看更多
如有其他疑问
您可通过“中国建设银行客户服务”
微信服务号在线咨询
“中国建设银行客户服务”微信服务号
微信端的95533
以上内容为广告
