六大行响应中国银行业协会、中国支付清算协会《关于降低自动取款机(ATM)跨行取现手续费的倡议书》的倡议,
已经自2021年7月25日起,对同城或异地的跨行ATM取现服务暂时免收手续费。
也就是说,工商银行、农业银行、中国银行、建设银行、交通银行、邮政储蓄银行这六家银行的,在境内支持银联的ATM上取现,不论取多少钱、取多少次,手续费都已经免费了好几年。
跨行ATM取现,指的是A行在非A行的ATM机上取款。
拿着这六家银行的(借记卡,不包含信用卡),找最近的ATM机就都可以取,没有手续费。
2025年7月,经过实测建行卡在异地工行取款未收取手续费。理论上所有支持银联取款的ATM机都不可收取,但仍有一些网友反馈被收取手续费,取款时注意手续费收取提示,如果没有提示基本上是不收取的。
下面是银行公告链接和截屏:
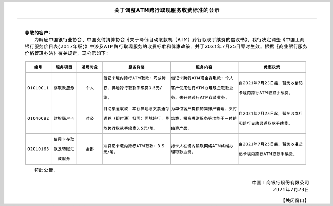
一、中国工商银行:https://www.icbc.com.cn/page/721852546468839427.html
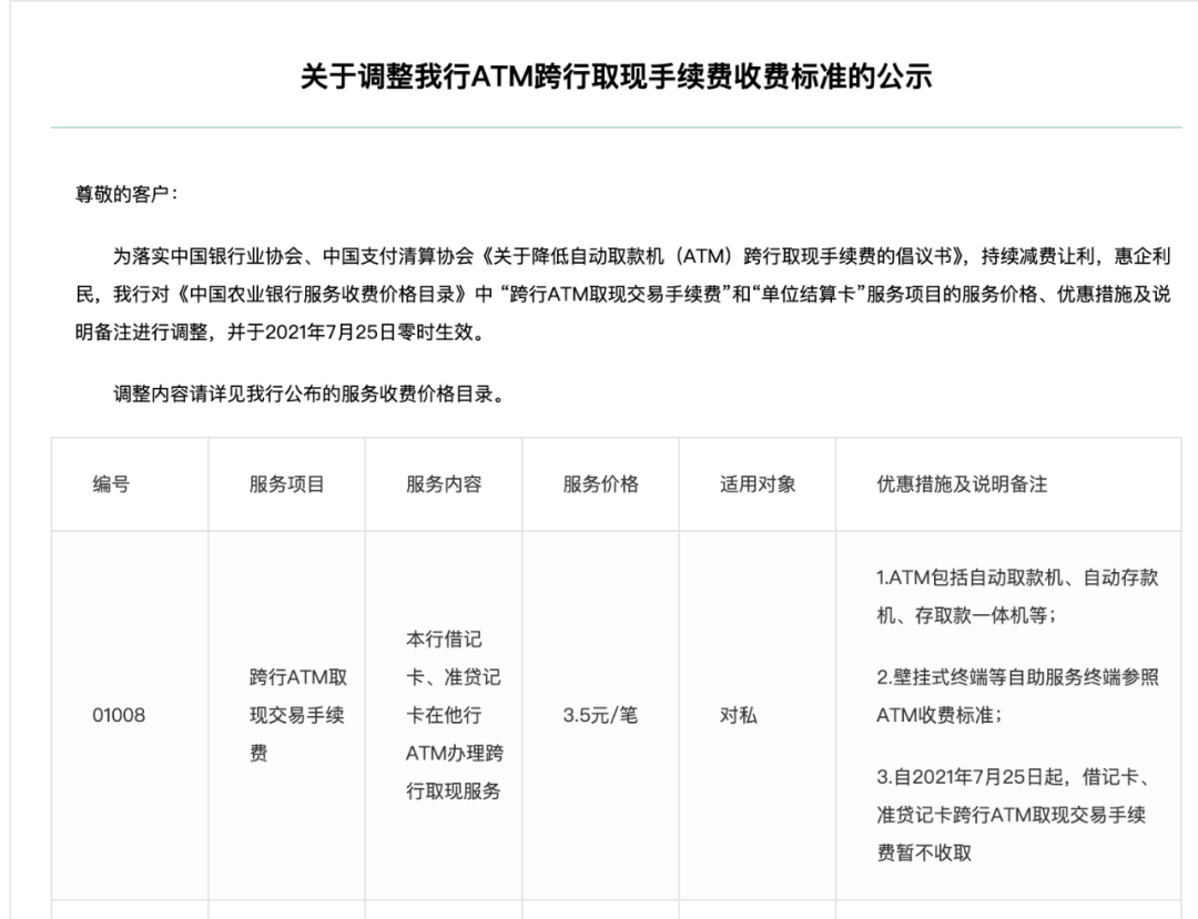
二、中国农业银行
https://www.abchina.com/cn/PersonalServices/SvcBulletin/202107/t20210723_2027672.htm
三、中国银行
https://www.boc.cn/bcservice/bi2/202107/t20210719_19747451.html
四、中国建设银行
https://www3.ccb.com/cn/v3/include/notice/20210723_1627005428.html
五、交通银行(暂缺)
六、中国邮政储蓄银行
https://www.psbc.com/cn/gyyc/zygg/202107/t20210723_113914.html
这么好的政策我也是最近才了解完整,有很多人不知道、不相信这个政策,大热天为取钱跑断腿。所以,请转发给不知道的Ta。
在移动支付浪潮席卷下,ATM机正以5年减少约30万台的速度退出历史的舞台。
