一、事实
从九派新闻2026年2月7日有关此事的报道中,我们可以先确定几个事实,如果“通报”没有失实的话。
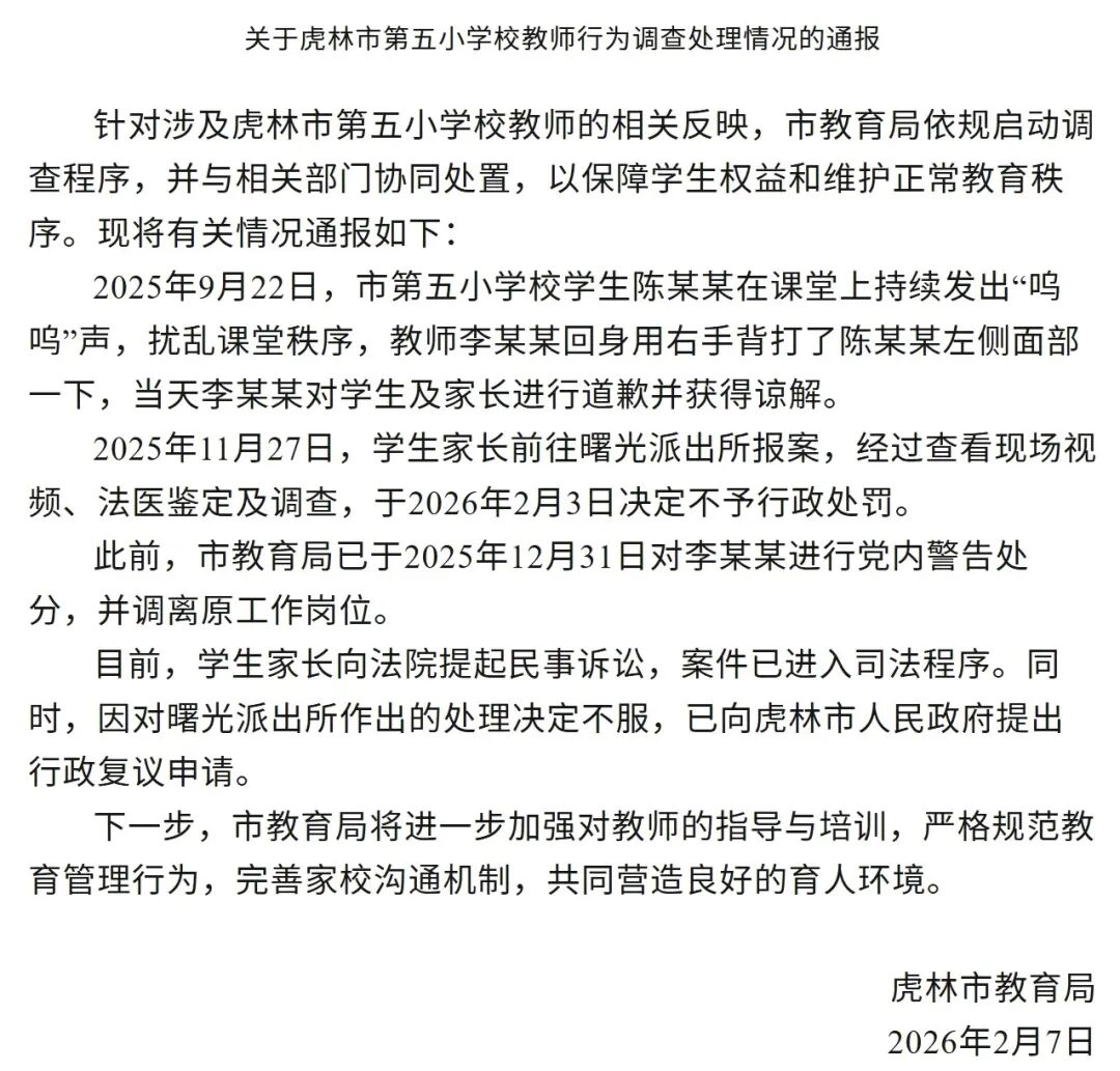
1.2025年9月22日,市第五小学校学生陈某某在课堂上持续发出“呜呜”声,扰乱课堂秩序。
2.教师李某某回身用右手背打了陈某某左侧面部一下,当天李某某对学生及家长进行道歉并获得谅解。
3.2025年11月27日,学生家长前往曙光派出所报案,经过查看现场视频、法医鉴定及调查,于2026年2月3日决定不予行政处罚。
4.市教育局已于2025年12月31日对李某某进行党内警告处分,并调离原工作岗位。
5.学生家长向法院提起民事诉讼,案件已进入司法程序。
6.因对曙光派出所作出的处理决定不服,已向虎林市人民政府提出行政复议申请。
“当天李某某对学生及家长进行道歉并获得谅解。”我不太清楚,既然当天已获得谅解,为何两个月后又报警、提起民事诉讼?难道背后有高人指点?
二、分析
1.学生在课堂上“呜呜”该不该管与怎么管的法律依据。
该事件中的学生陈某某在课堂上“呜呜”,事实上已经扰乱了课堂秩序,老师有权利也有义务管,这是毫无疑问的。根据《中小学教育惩戒规则(试行)》第七条(二)扰乱课堂秩序、学校教育教学秩序的;“学校及其教师应当予以制止并进行批评教育,确有必要的,可以实施教育惩戒”。管的方式包括制止、批评教育以及必要时的教育惩戒。
2.该事件中老师的做法是否是惩戒失当?
根据《中小学教育惩戒规则(试行)》第二条的规定 “本规则所称教育惩戒,是指学校、教师基于教育目的,对违规违纪学生进行管理、训导或者以规定方式予以矫治,促使学生引以为戒、认识和改正错误的教育行为。”
具体到该事件,学生在课上的“呜呜行为应该属于“违规违纪情节较为轻微”,对应的具体惩戒的形式应该适用于“第八条教师在课堂教学、日常管理中,对违规违纪情节较为轻微的学生,可以当场实施以下教育惩戒:(一)点名批评;(二)责令赔礼道歉、做口头或者书面检讨;(三)适当增加额外的教学或者班级公益服务任务;(四)一节课堂教学时间内的教室内站立;(五)课后教导;(六)学校校规校纪或者班规、班级公约规定的其他适当措施。教师对学生实施前款措施后,可以以适当方式告知学生家长。”
该事件的老师“用右手背打了陈某某脸左侧面部一下”,显然已经超出了上述惩戒措施。且根据《中小学教育惩戒规则(试行)》“第十二条教师在教育教学管理、实施教育惩戒过程中,不得有下列行为:(一)以击打、刺扎等方式直接造成身体痛苦的体罚;”该老师的做法涉嫌体罚学生,而不是简单的惩戒失当。如果“打”这一下,出现了伤害后果,则可能面临着更严重的法律责任。
3.为什么当事老师只受到了党纪处分而没有受到政纪处分
党纪处分:针对党员教师的违纪行为,由党组织按《中国纪律处分条例》作出,与政纪处分并行不替代 。
根据《中小学教师违反职业道德行为处理办法(2018年修订)》“第三条 本办法所称处理包括处分和其他处理。处分包括警告、记过、降低岗位等级或撤职、开除。警告期限为6个月,记过期限为12个月,降低岗位等级或撤职期限为24个月。是中共党员的,同时给予党纪处分。其他处理包括给予批评教育、诫勉谈话、责令检查、通报批评,以及取消在评奖评优、职务晋升、职称评定、岗位聘用、工资晋级、申报人才计划等方面的资格。取消相关资格的处理执行期限不得少于24个月。《事业单位工作人员处分暂行规定》,政绩处分由学校或主管部门作出,覆盖警告、记过、降低岗位等级等,适用于违规且需严肃追责的情形 。”
具体到本事件,教师行为情节轻微(打面部一下,无明显伤害)、当日道歉并获谅解,符合“可免予政纪处分、适用其他处理”的条件 。
4.当事家长向虎林市人民政府提出行政复议申请针对的是“曙光派出所作出的处理决定不服”。
5.当事家长已向法院提起民事诉讼。我没看见起诉书,不确定他是不是将学校和老师都列为了被告,也不知道他的诉讼请求可能是什么。
三、一些思考
1.不能用“以前怎样怎样”评判今天此类事情
在该新闻的评论区留言里,以下的几个非常典型,“我们小时候怎样怎样”,不能用此论据证明这种做法在今天就是合适的、合法的。因为,那个年代可以说是“无法无天”。
2.“当天李某某对学生及家长进行道歉并获得谅解。”本以为事情到此圆满解决,可家长不仅提请行政复议,且提起民事诉讼。不知这位家长背后的考虑是什么。为了钱?为了一口气?为了孩子权利被侵害讨个说法?
3.我猜测,基于前述事实,而没有补充新的证据的话,这位家长的诉讼大概率不会得到法院的支持。
4.无论最后的判决结果怎样,此事件对学校、家长特别是老师和学生来说,注定是个“双输”的结局,即便是家长赢了诉讼。因为,这位老师已被调离原工作岗位,从此这位老师不只会接受教训,同时也会在心理上产生某些变化。当事学生即便转学到其它学校,后来的老师们肯定对此事情有所耳闻,谁不怕动不动就提起诉讼的家长。
5.最后,用那句语录结尾,你可以“教不好”,但不能教出事儿,教不好还有努力的机会,要是教出事儿来,轻则破财消灾,重则丢掉饭碗,再重点儿可能就是牢狱之灾,以至于连努力的机会也没有了!要想不干出事儿,必须首先知道哪些是事儿,而所谓的事儿无非是“职业道德的事儿”和“法律(教育法律)的事儿”。
