前天的文章《》发出后,阅读量已经超过5万,留言也很多。
但是也有很多人有疑问,先说一个我看到又好气又好笑,但是他说的又没毛病的一条留言。
是不是没毛病?
是不是没有任何问题。
这个是没有时间限制的哈,标题的周五只是这篇推送是周五推送的而已。
很抱歉给您造成了这样的困扰。
然后就是有的留言,认为不是这样的。
既然很多人不相信,今天好好解释一下。
先说结论,是真的。
再说解释。(文章末尾有六大行的官方公告截图和链接)
“六大行跨行ATM取现免费”这句话虽然我觉得已经说的很清楚了,但是,还是有不同的理解的。
这里需要解释一下这句话什么意思。
我们先分解这几个词的意思。
六大行,指的是中国工商银行、中国农业银行、中国建设银行、中国银行、交通银行、中国邮政储蓄银行这六家国有大型银行,一般简称工行、农行、建行、中行、交行、邮政,或者更简便一点,工农中建交邮。这个简称,大多数人都觉得这不是很明显吗,但是,我从前天文章的留言来看,还是有必要说一下。
,指的是上述六大行发行的,也就是你去六大行办理的。这里单指储蓄卡(也就是借记卡),不包含信用卡(贷记卡)。
跨行ATM取现,指的是你拿着在非发卡行的ATM机上取款都叫跨行ATM取现。比如你拿着工商银行的卡在建设银行的ATM机上取款就是跨行取现。
发卡行,就是发行的银行,也就是你办理的那家银行。比如,你在工商银行办理了一张,那么这张的发卡行就是工商银行。
取款行,就是你取现金的ATM机的布放银行。比如你拿着在建设银行的ATM机上取款,那么建设银行就是取款行。
怎么看ATM机是哪家银行布放的呢?2个方法,看ATM机外边写的银行的名字,或者看ATM机屏幕上的银行的名字。
标题里的名词的意思我们搞清楚之后,这句话的意思也就很清楚了。
也就是你拿着发卡行是工农中建交邮的,在任意一台ATM机上跨行取现都是免收手续费的。
也就是说,你拿着发卡行是六大行的,在所有支持银联取款的ATM机上取款,都是免收手续费的。
这个是已经执行了快4年的政策了。就像有网友留言说的,已经免费好多年了,早已经不是新闻了。
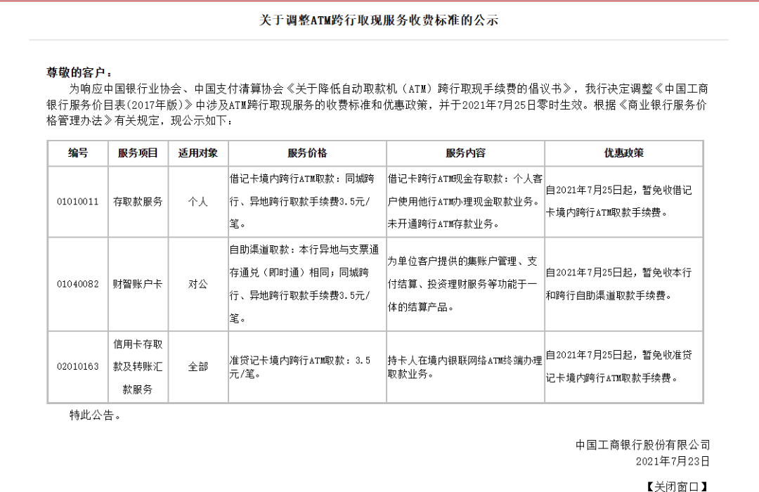
下面是六大行跨行取现免手续费的官方公告截图和链接。
一、中国工商银行:
https://www.icbc.com.cn/page/721852546468839427.html
二、中国农业银行
https://www.abchina.com/cn/PersonalServices/SvcBulletin/202107/t20210723_2027672.htm
三、中国银行
https://www.boc.cn/bcservice/bi2/202107/t20210719_19747451.html
四、中国建设银行
https://www3.ccb.com/cn/v3/include/notice/20210723_1627005428.html
五、交通银行(公告可能撤了,链接是收费目录)
https://www.bankcomm.com/BankCommSite/shtml/jyjr/cn/7924/2600718/2615550.shtml?channelId=7924
六、中国邮政储蓄银行
https://www.psbc.com/cn/gyyc/zygg/202107/t20210723_113914.html
真费劲啊。
还是那句话,这样的利民惠民政策,老百姓不知道、不相信这个政策,是国有大型银行没有宣传好,国有大型银行要自己多想想原因。
不能怪老百姓。
所以,请大力转发,大力宣传。
六大行跨行取现免手续费。
六大行跨行取现免手续费。
六大行跨行取现免手续费。
不知道这次说清楚了没,没说清楚,就真的要拍视频了。
正文结束
