近日,《中国多发性骨髓瘤诊治指南(2024 年修订)》发布。多发性骨髓瘤(MM)是一种克隆浆细胞异常增殖的恶性疾病,在很多国家是血液系统第 2 位常见恶性肿瘤,多发于老年,目前仍无法治愈。
本次指南在诊断部分检查项目进行了更新;危险分层部分提出了超高危 MM 的定义;对于大于等于二线复发患者治疗增加了包含嵌合抗原受体 T 细胞疗法及双特异性抗体等方案的推荐;根据现有的最佳证据治疗建议以不同级别作为推荐。
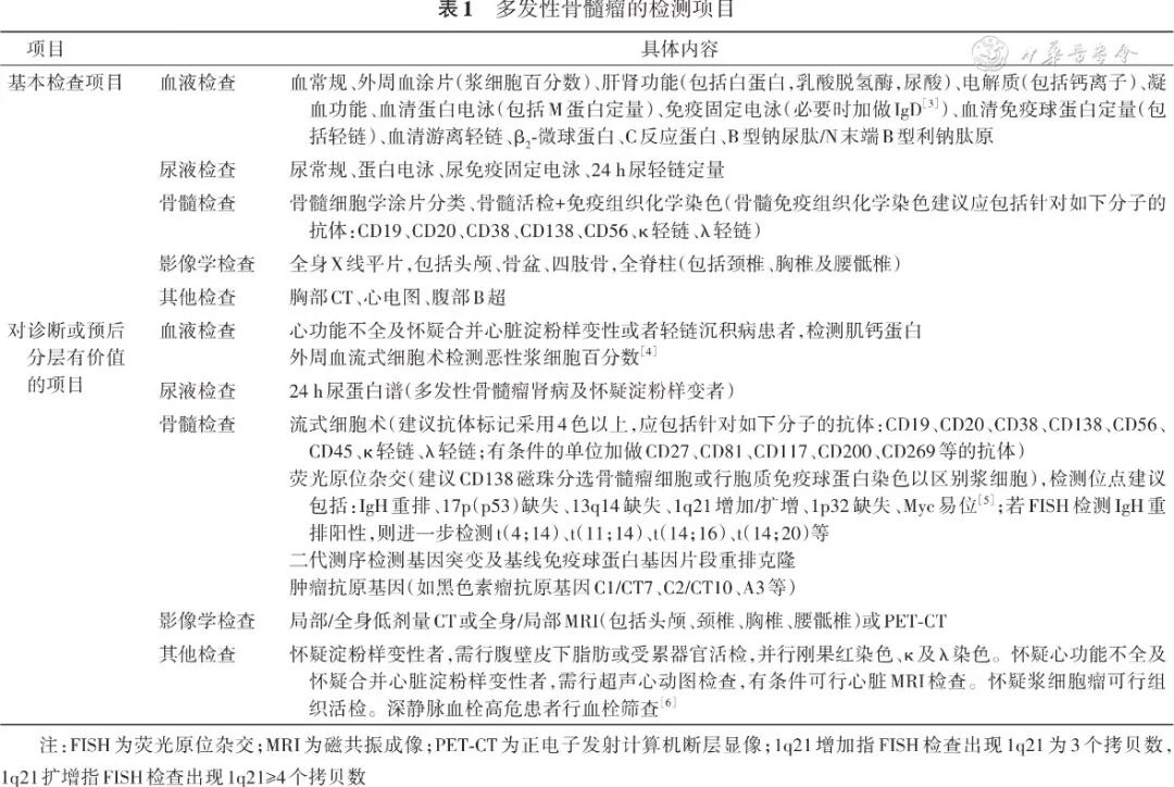
以下为部分核心要点:
检测项目:
诊断标准:
危险分层:
复发处理流程:
插图、内容来源:中国多发性骨髓瘤诊治指南(2024 年修订)
策划:云也|监制:z_popeye
点击「阅读原文」查看指南原文
文章来源:
